专题:A股“系统性慢牛”运行顺畅 短期震荡为后市蓄力
来源:中信建投证券研究
文|夏凡捷 何盛
中美关系改善预期兑现后,市场风险偏好有所下降,上证指数于4000点附近震荡,全A成交额中枢下降至2万亿左右,近期资金在主题投资及景气成长方向较为活跃,我们认为后续市场或继续维持震荡轮动状态;因短期博弈及市场长逻辑未改,目前市场呈现震荡轮动特征,后续破局的关键在于资金或进攻新的主线,市场方向逐步统一;中期配置方面,可采取攻守兼备的策略,围绕明确景气线索进攻,勿过度频繁切换。重点关注板块包括:红利、化工新材料、超硬材料、锂电材料、钢铁、农林牧渔、电池、AI等。
近期上证指数于4000点附近徘徊,市场呈现震荡轮动的特征,我们认为后续市场或继续维持该状态,主要系:1)中美关系变化,风险偏好下降;2)近期资金在主题炒作和景气成长两个方向上较为活跃,资金较为分散。
目前市场仍处于牛市整理期,上证指数横盘,我们认为主要原因有:1)短期因年末基金止盈压力市场热点分散,难以形成市场共识;2)本轮慢牛核心逻辑仍在,即资本市场改革+结构性景气支撑+宏观流动性长期宽松;3)目前市场或进入牛市整理期后端,后续资金或聚焦进攻新主线。
中期行业配置方面,我们认为可采取攻守兼备的策略:年底盈利多兑现,大盘价值风格往往占优(石油石化/钢铁/煤炭等红利板块胜率较高),同时部分景气成长赛道受涨价逻辑驱动景气度较高,可围绕明确景气线索(如锂电材料、化工新材料)进攻,不建议过度频繁切换。关注板块包括:红利、化工新材料、超硬材料、锂电材料、钢铁、农林牧渔、电池、AI等。
一、市场继续维持震荡轮动状态
在10月8日的策略周报《假期归来,科技+黄金主线获得进一步强化》中我们指出“在经济基本面保持平稳、全球流动性宽松和中美关系改善的背景下,A股有望维持震荡向上趋势”;在10月19日的策略周报《缩量轮动继续,风格切换已起》中指出“市场进入牛市整理期,呈现资金高切低、指数横盘、缩量轮动的特征”,在11月2日的策略周报《沪指突破4000点,年末如何应对?》中我们指出“11月市场将面临新一轮横盘调整”,本周我们延续此前观点,认为后续市场或继续维持震荡轮动的状态。
中美关系改善预期兑现,风险偏好下降。2025年10月30日中美吉隆坡会谈达成协议,关税战暂缓,市场风险偏好下降,上证指数继2025年10月29日初步突破4000点起至今单日上下涨跌幅不超过±2%,市场整体市场维持在4000点左右,成交额中枢从前期的2.5万亿下降至2万亿左右。
近期资金在主题炒作和景气成长两个方向上较为活跃。
1)主题炒作氛围浓重:主线逻辑围绕十五五、海峡两岸、海南封关等三方面政策,热点板块主要包括量子科技、可控核聚变、商业航天、海峡两岸概念和海南自贸区的免税板块。
2)景气赛道热点频出:近期市场热点主要为储能、锂电材料和存储芯片。此前AI板块有所回调,主要源于美股的短期压制:1)美国AI泡沫论;2)美国政府停摆长达43天,导致很多经济数据未能及时发布;3)10月29日,鲍威尔称12月是否进一步降息远未成定局,美联储降息预期降温。
二、目前主导市场特征的核心逻辑
近期市场处于牛市整理期,呈现指数横盘特征,我们认为主要原因有:①短期因年末基金止盈压力市场热点分散,难以形成市场共识;②本轮慢牛核心逻辑仍在,即资本市场改革+结构性景气支撑+宏观流动性长期宽松;③目前市场或进入牛市整理期后端,后续资金或聚焦进攻新主线。
1)短期博弈的原因:年末基金止盈压力引发“高切低”切换预期,但因低位板块基本面支撑不足,切换过程受阻。资金分流至有明确政策催化的主题(如十五五)及高景气方向(如锂电),导致市场热点分散,难以形成市场共识,最终呈现指数震荡格局。
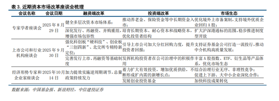
2)市场长逻辑未改:本轮牛市的核心逻辑是资本市场改革+结构性景气支撑+宏观流动性长期宽松,长逻辑并没有变化。①近期证监会召开多场座谈会,资本市场政策持续发力(表3);②从十月至今的行业表现来看,市场动能主要由部分景气板块轮动驱动(图9);③自24年底中央政治局会议调整货币政策基调至“适度宽松”以来,国内宏观流动性保持宽松状态(图10),以险资和两融资金为代表的增量资金持续流入A股(图11)。
3)破局的关键:
①目前市场或已进入整理期后端:我们通过回顾过往牛市整理期结束的案例可知:牛市整理期指数最低点/前期高点成交额的均值为50%,成交额多萎缩至前期高点的40%-70%左右且上指多数情况会调至60日均线以下或附近位置。近期上证综指约为4000点,目前尚未调整到60日均线(3883点),全A成交额约2万亿,相较前期高点(8月27日3.2万亿)萎缩约40%。
②后续资金可能进攻新的主线:预计进入12月后,随着基金排名落地后资金会寻找新的进攻主线,市场的方向会逐步统一,且12月的中央经济工作会议会进一步明确后续产业趋势方向。此外,1月的海外科技巨头资本开支指引可能会打破当前海外市场对于AI产业的短期压力。
三、中期配置思路:围绕明确景气线索进攻,勿过度频繁切换
中期行业配置方面,我们认为可采取攻守兼备的策略:年底盈利多兑现,大盘价值风格往往占优(石油石化/钢铁/煤炭等红利板块胜率较高),同时部分景气成长赛道受涨价逻辑驱动景气度较高,可围绕明确景气线索(如锂电材料、化工新材料)进攻,不建议过度频繁切换。
(1)景气成长线索:锂电材料、化工(有机硅、三氯化磷等)及AIDC储能电力近期因在涨价逻辑的支撑下板块呈现高景气,如2025年前三季度中国储能电池出货量已超过2024年全年水平30%,强劲的下游需求带动电解液关键材料磷酸锂价格在短期内大幅上涨。
(2)围绕明确景气线索进攻:近期主题投资轮动较快,其中化工新材料与超硬材料板块呈现明确景气度,可能具备较强的配置价值。以10月9日为基准,锂电材料和化工新材料板块代表个股涨价达22%和65%。
(3)年底盈利多兑现,大盘价值风格往往占优。通过复盘近十年全年后两个月(即2015年至2024年每年11月1日至12月31日)A股行情,我们可知:受“盈利兑现、落袋为安”的需求影响,中证红利指数及上证综指表现较优;行业结构上,红利及大盘价值风格往往占优,石油石化/钢铁/煤炭等红利板块,以及银行/非银金融等金融板块胜率较高。
(1)内需支持政策效果低于预期。如果后续国内地产销售、投资等数据迟迟难以恢复,通胀持续低迷,消费未出现明显提振,企业盈利增速持续下滑,经济复苏最终证伪,那么整体市场走势将会承压,过于乐观的定价预期将会面临修正。
(2)美国对华加征关税风险。如果美国对华加征关税幅度超出市场预期,同时通过各种制裁措施和威胁手段阻止中国产品通过转口贸易等渠道进入美国,可能对中国出口和经济增长带来较大负面冲击,同时影响A股基本面和投资者风险偏好。
(3)美股市场波动超预期。若美国经济超预期恶化,或美联储宽松力度不及预期,可能导致美股市场出现较大波动,届时也将对国内市场情绪和风险偏好造成外溢影响。
海量资讯、精准解读,尽在新浪财经APP
责任编辑:王珂 正规配资平台app
元鼎证券官网--安全合规,实盘操作更透明!提示:本文来自互联网,不代表本网站观点。